油烟净化器常见故障及处理方法

来自保丽洁 2018-07-09

保丽洁油烟净化器产品畅销全国34个省市自治区,并出口20多个口岸及国家。全球超过10万个用户正在使用保丽洁产品!


有些时候,因使用不当或使用时间长,净化器也会突发小故障,而这些小问题不是每次都需要找维修师傅,我们自己也可以自行检测维修静电式油烟净化器常见故障。


检测工具


1589522441505443.jpg

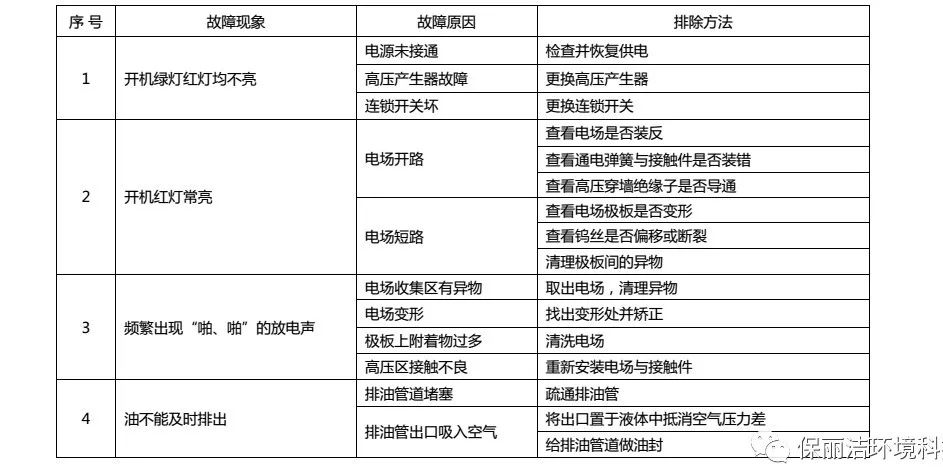
油烟净化器常见故障


1589522492193183.jpg

绿灯、红灯都不亮


1589522770152098.jpg

1589522778781933.jpg

1589522784479384.jpg


绿灯不亮、红灯常亮


1589522849526290.jpg1589522883370905.jpg


绿灯、红灯同时亮起来或偶尔闪烁

1589522945983880.jpg


绿灯亮但净化效果不佳

1589522974492847.jpg

未经授权不得转载及使用

1589522995605859.jpg

下载中心